Product Summary
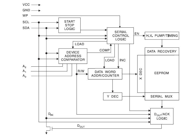
The AT24C04-10PU-2.7 is a Two-wire Serial EEPROM. It provides 4096bits of serial electrically erasable and programmable read-only memory (EEPROM) organized as 512/1024 words of 8 bits each. The AT24C04-10PU-2.7 is optimized for use in many industrial and commercial applications where low-power and low-voltage operation are essential. The AT24C04-10PU-2.7 is available in space-saving 8-lead PDIP, 8-lead JEDEC SOIC, 8-lead Ultra-Thin Mini-MAP (MLP 2x3), 5-lead SOT23, 8-lead TSSOP, and 8-ball dBGA2 packages and is accessed via a Two-wire serial interface. In addition, the AT24C04-10PU-2.7 is available in 1.8V (1.8V to 5.5V) version.
Parametrics
AT24C04-10PU-2.7 absolute maximum ratings: (1)Operating Temperature:-55℃ to +125℃; (2)Storage Temperature:-65℃ to + 150℃; (3)Voltage on Any Pin with Respect to Ground:-0.1V to +7.0V; (4)Maximum Operating Voltage:6.25V; (5)DC Output Current:5.0 mA.
Features
AT24C04-10PU-2.7 features: (1)Low-voltage and Standard-voltage Operation: 1.8 (VCC = 1.8V to 5.5V) ; (2)Internally Organized 512 x 8 (4K), or 1024 x 8 (8K); (3)Two-wire Serial Interface ; (4)Schmitt Trigger, Filtered Inputs for Noise Suppression ; (5)Bidirectional Data Transfer Protocol ; (6)1 MHz (5V), 400 kHz (1.8V, 2.5V, 2.7V) Compatibility ; (7)Write Protect Pin for Hardware Data Protection ; (8)16-byte Page (4K, 8K) Write Modes; (9)Partial Page Writes Allowed ; (10)Self-timed Write Cycle (5 ms max) ; (11)High-reliability: Endurance: 1 Million Write Cycles, Data Retention: 100 Years; (12)8-lead PDIP, 8-lead JEDEC SOIC, 8-lead Ultra-Thin Mini-MAP(MLP 2x3), 5-lead SOT23, 8-lead TSSOP and 8-ball dBGA2 Packages ; (13)Lead-free/Halogen-free; (14)Die Sales: Wafer Form and Tape and Reel.
Diagrams

| Image | Part No | Mfg | Description | ![]() |
Pricing (USD) |
Quantity | ||||
|---|---|---|---|---|---|---|---|---|---|---|
![]() |
![]() AT24C04-10PU-2.7 |
![]() Atmel |
![]() EEPROM 7 MILS 1.8V - 10MS 2.7V |
![]() Data Sheet |
![]() Negotiable |
|
||||
| Image | Part No | Mfg | Description | ![]() |
Pricing (USD) |
Quantity | ||||
![]() |
![]() AT24C |
![]() Other |
![]() |
![]() Data Sheet |
![]() Negotiable |
|
||||
![]() |
![]() AT24C01 |
![]() Other |
![]() |
![]() Data Sheet |
![]() Negotiable |
|
||||
![]() |
![]() AT24C01-10PC |
![]() Atmel |
![]() IC SEEPROM 1K 8DIP |
![]() Data Sheet |
![]() Negotiable |
|
||||
![]() |
![]() AT24C01-10PC-1.8 |
![]() Atmel |
![]() IC SEEPROM 1K 1.8V 8DIP |
![]() Data Sheet |
![]() Negotiable |
|
||||
![]() |
![]() AT24C01-10PC-2.5 |
![]() Atmel |
![]() IC SEEPROM 1K 2.5V 8DIP |
![]() Data Sheet |
![]() Negotiable |
|
||||
![]() |
![]() AT24C01-10PC-2.7 |
![]() Atmel |
![]() IC SEEPROM 1K 2.7V 8DIP |
![]() Data Sheet |
![]() Negotiable |
|
||||
(China (Mainland))











