Product Summary
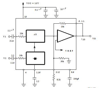
The SA571N is an Audio Amplifier. It is a versatile low cost dual gain control circuit in which either channel may be used as a dynamic range compressor orexpandor. Each channel has a full-wave rectifier to detect theaverage value of the signal, a linerarized temperature-compensatedvariable gain cell, and an operational amplifier. The SA571N is well suited for use in cellular radio and radio communications systems, modems, telephone, and satellite broadcast/receive audio systems.
Parametrics
SA571N absolute maximum ratings: (1)Maximum operating voltage: 18V; (2)Operating ambient temperature range: -40 to 85℃; (3)Power dissipation: 400mW.
Features
SA571N features: (1)Complete compressor and expandor in one IChip; (2)Temperature compensated; (3)Greater than 110dB dynamic range; (4)Operates down to 6VDC; (5)System levels adjustable with external components; (6)Distortion may be trimmed out; (7)Dynamic noise reduction systems; (8)Voltage-controlled amplifier.
Diagrams

| Image | Part No | Mfg | Description | ![]() |
Pricing (USD) |
Quantity | ||||||||||||
|---|---|---|---|---|---|---|---|---|---|---|---|---|---|---|---|---|---|---|
![]() |
![]() SA571NG |
![]() ON Semiconductor |
![]() Audio Amplifiers Dual Gain Compandor Industrial Temp |
![]() Data Sheet |
![]()
|
|
||||||||||||
![]() |
![]() SA571N |
![]() ON Semiconductor |
![]() Audio Amplifiers Dual Gain Compandor |
![]() Data Sheet |
![]() Negotiable |
|
||||||||||||
(China (Mainland))









