Product Summary
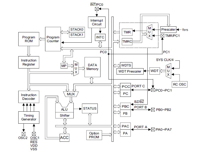
The HT48R06A-1 is an 8-bit high performance RISC-like microcontroller designed for multiple I/O product applications. The HT48R06A-1 is particularly suitable for use in products such as remote controllers, fan/light controllers, washing machine controllers, scales, toys and various subsystem controllers. A halt feature is included to reduce power consumption. The program and option memories can be electrically programmed, making the microcontroller suitable for use in product development.
Parametrics
HT48R06A-1 absolute maximum ratings: (1)Supply Voltage : VSS-0.3V to VSS+5.5V; (2)Storage Temperature: -50℃ to 125℃; (3)Input Voltage: VSS-0.3V to VDD+0.3V; (4)Operating Temperature : -40℃ to 85℃; (5)IDD1 Operating Current (Crystal OSC)3.3V No load, fSYS=4MHz: 4 mA; (6)fSYS1 System Clock (Crystal OSC)3.3V: 400 to 4000 kHz.
Features
HT48R06A-1 features: (1)13 bidirectional I/O lines; (2)An interrupt input shared with an I/O line; (3)8-bit programmable timer/event counter with; (4)overflow interrupt and 8-stage prescaler; (5)On-chip crystal and RC oscillator; (6)Watchdog timer; (7)1024×14 program memory PROM; (8)64×8 data memory RAM; (9)Buzzer driving pair and PFD supported; (10)Halt function and wake-up feature reduce power consumption; (11)Up to 0.5s instruction cycle with 8MHz system clock at VDD=5V; (12)Allinstructionsinoneortwomachinecycles; (13)14-bit table read instruction; (14)Two-level subroutine nesting; (15)Bit manipulation instruction; (16)63 powerful instructions; (17)Low voltage reset function; (18)18-pin DIP/SOP package.
Diagrams

| Image | Part No | Mfg | Description | ![]() |
Pricing (USD) |
Quantity | ||||
|---|---|---|---|---|---|---|---|---|---|---|
![]() |
![]() HT48R06A-1 |
![]() Other |
![]() |
![]() Data Sheet |
![]() Negotiable |
|
||||
| Image | Part No | Mfg | Description | ![]() |
Pricing (USD) |
Quantity | ||||
![]() |
![]() HT48R06A-1 |
![]() Other |
![]() |
![]() Data Sheet |
![]() Negotiable |
|
||||
![]() |
![]() HT48R07A-1 |
![]() Other |
![]() |
![]() Data Sheet |
![]() Negotiable |
|
||||
![]() |
![]() HT48RXX |
![]() Other |
![]() |
![]() Data Sheet |
![]() Negotiable |
|
||||
![]() |
![]() HT48R067 |
![]() Other |
![]() |
![]() Data Sheet |
![]() Negotiable |
|
||||
![]() |
![]() HT48R0662 |
![]() Other |
![]() |
![]() Data Sheet |
![]() Negotiable |
|
||||
![]() |
![]() HT48R066 |
![]() Other |
![]() |
![]() Data Sheet |
![]() Negotiable |
|
||||
(China (Mainland))









